股指期货和股指期权都是金融衍生品,都以股票指数为标的物,但它们在交易机制、风险收益特征以及投资者适宜性方面存在显著区别。 理解这些区别对于投资者选择合适的投资工具至关重要,避免盲目跟风,造成不必要的损失。将详细阐述股指期货和股指期权的区别,帮助投资者更好地了解这两种金融工具。
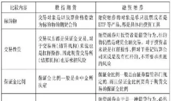
股指期货合约是标准化合约,规定了具体的交易标的(某个股票指数)、合约规模、交割日期等。买方在合约到期日必须买入(或卖方卖出)与合约规模相符的标的指数对应的股票组合。这是一种强制性的交割义务,除非在到期日前平仓,即与反方向交易者进行交易,以抵消原先的合约。股指期货交易的盈亏取决于到期日标的指数价格与合约价格的差价,以及合约乘数。 简单来说,你买入期货合约,期指价格上涨你盈利,下跌你亏损,到期日必须进行交割或平仓。

股指期权合约则授予持有人在特定时间(到期日)或特定时间之前(美式期权)以特定价格(执行价格)买入(看涨期权)或卖出(看跌期权)一定数量标的指数的权利,而非义务。 这意味着期权买方可以选择行权或放弃行权,而期权卖方(期权的出卖者)则必须履行其义务。 期权合约的盈亏取决于标的指数价格、执行价格、期权费(权利金)、以及合约到期日等多种因素。 期权买方最多损失期权费,而收益则理论上无限(看涨期权)或受限于执行价格(看跌期权)。期权卖方则风险更大,潜在亏损理论上无限(卖出看涨期权)或受限于执行价格(卖出看跌期权)。
股指期货的风险和收益都比较高,杠杆效应显著放大交易者的盈亏。由于存在强制平仓的风险,投资者需要随时关注市场状况,做好风险管理。 一个小的价格波动都可能导致巨大的盈亏。 股指期货更适合具有专业知识和风险承受能力的投资者。
股指期权的风险相对较低,因为买方只有权利没有义务,最大损失仅限于支付的期权费。这使得股指期权成为一种风险管理工具,可以用来对冲风险或进行投机交易。 但卖出期权的风险比较高,潜在亏损是无限的,这需要极其谨慎的风险管理。 股指期权的收益也相对有限,除非采取复杂的策略。
股指期货主要用于对冲风险、套利交易以及投机交易。机构投资者常使用它来对冲股票投资组合的风险,而投机者则利用杠杆效应来放大收益。 股指期货的交易策略也相对简单,主要包括多头、空头以及套利等。
股指期权的交易策略更加灵活多样,可以用于对冲、投机、以及构建复杂的投资组合。 例如,投资者可以利用看涨期权来限制上行风险,利用看跌期权来限制下行风险。 还可以构建多种期权组合策略,例如牛市价差、熊市价差、跨式期权等,以获得更精细的风险收益控制。
股指期货更适合经验丰富的投资者,他们具备扎实的金融知识、风险管理能力以及承受高风险的能力。 新手投资者不建议直接参与股指期货交易,因为高杠杆和强制平仓等风险极易造成重大亏损。
股指期权则相对更适合有一定投资经验但风险承受能力有限的投资者。 其灵活的交易策略和有限的风险暴露,使其成为一个相对稳健的投资工具。 复杂的期权策略也需要相当的专业知识和经验才能驾驭。
股指期货的交易成本主要包括佣金和手续费,由于交易规模较大,其绝对交易成本也相对较高。
股指期权的交易成本主要包括期权费(权利金)、佣金和手续费。 期权费是期权交易的主要成本,它会随着市场波动而变化。
股指期货市场通常具有较高的流动性,这意味着更容易进行买卖交易,且价格变动相对平滑。 这主要是因为股指期货合约规模较大,交易量也比较大。
股指期权市场的流动性相对较低,特别是一些执行价格或到期日的期权合约。 流动性较低的期权合约可能难以进行买卖交易,且价格波动可能较大。 这需要投资者更多地关注期权的流动性。
总而言之,股指期货和股指期权都是强大的金融工具,但它们适用于不同的投资者和不同的投资目标。 投资者在选择这两种工具时,必须仔细权衡其风险和收益,选择与自身风险承受能力和投资经验相符的工具,并在专业人士指导下进行交易。切勿盲目跟风,避免造成不必要的经济损失。